Aktuelles
2024
Start für PaludiAllianz
von Dorothee Scheuch (Kommentare: 0)
Wirtschaftsakteure für Paludikultur
30/04/2024 Ende April, aber Beginn für die Allianz der Pioniere: 14 große Wirtschaftsunternehmen aus der Papier-, Verpackungs-, Bau-, Dämmstoff- und Holzwerkstoffindustrie erklärten mit einer Auftaktveranstaltung in Berlin, nachwachsende, regionale Rohstoffe von nassen Moorflächen in ihrer Produktion zu testen und möglichst zu integrieren. Eine schnell wachsende Nachfrage nach Paludikultur in verschiedenen Wirtschaftssektoren sei das Ziel, so die gemeinsame Pressemitteilung der Umweltstiftung Michael Otto und der Succow Stiftung, Partner im Greifswald Moor Centrum, die die PaludiAllianz in der Initiative toMOOROw ins Leben gerufen haben. Zu den Gründungsmitgliedern zählt nun namhafte Unternehmen:
Interesse an zukünftigen Paludikulturprodukten im Bausektor haben der Fertighaushersteller Bau-Fritz GmbH & Co. KG, der Baukonzern STRABAG SE, die OTTO WULFF Bauunternehmung GmbH und die Sto SE & Co. KGaA. Die Unternehmen toom Baumarkt und OBI Group Holding SE & Co. KGaA beachten Biomasse von vernässten Flächen zudem im Segment Gartenbau als Anbieter von Substraten. Papier und Verpackungen durch einen Anteil an Paludikultur-Biomasse nachhaltiger zu machen, dafür engagieren sich das Handels- und Dienstleistungsunternehmen Otto (GmbH & Co. KG), die LEIPA Group GmbH, die WEPA Stiftung sowie im Bereich Wertstoffmanagement PreZero Stiftung & Co. KG mit der OutNature GmbH. Im Bereich der Konsumgüter für Haushalt und Kosmetik beteiligt sich Procter & Gamble Service GmbH, sowie im Bereich Einzelhandel Tengelmann Twenty-One KG mit KiK Textilien und Non-Food.
„Aufbau von skalierbaren Wertschöpfungsketten mit Paludikultur-Biomasse aus wiedervernässten Mooren in Deutschland in praktischer Zusammenarbeit mit Wirtschaftsakteuren“ (PaludiAllianz) lautet der ausführliche Titel des Projektes, für das Bundeslandwirtschaftsminister Cem Özdemir an diesem 30. April in der Berliner Kulturbrauerei einen Förderbescheid in Höhe von knapp 1,8 Millionen Euro über die kommenden drei Jahre übergab. Da Wiedervernässungen gleichzeitig effektiven natürlichen Klimaschutz bieten, war auch Bundesumweltministerin Steffi Lemke war Gastrednerin der Veranstaltung.
Handeln und Hebeln
von Dorothee Scheuch (Kommentare: 0)
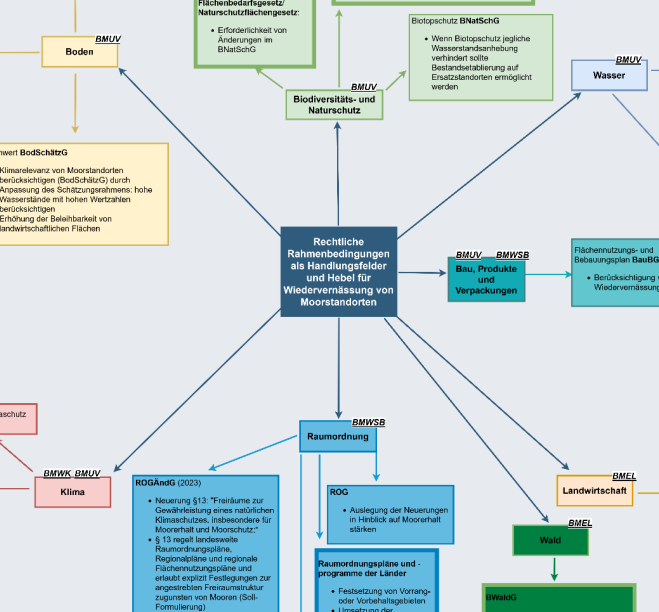
Neue GMC-Publikation zu Moor, Recht & Wiedervernässung
22/04/2024 Rechtliche Rahmenbedingungen für die Wiedervernässung und Nutzung von Mooren - Ein Mapping von Handlungsfeldern und Hebeln heißt die neue GMC-Publikation in voller Länge. Sie bietet vor allem einen graphischen Überblick über neun Handlungsfelder und die jeweils geltenden Rechtsgrundlagen und politischen Strategien zu Wiedervernässung und angepasster Moornutzung in der Bundesrepublik Deutschland. Der Fokus liegt dabei auf der Bundesebene. Es gibt Textboxen mit Vorschlägen, welche politischen Hebel den Moorklimaschutz verbessern oder beschleunigen könnten. Die jeweils zuständigen Ministerien sind praktischerweise gleich zugeordnet. Die GMC-Publikation versteht sich als Grundlage für weitere und detailliertere rechtliche Analysen.
Methan und Wiedervernässung
von Dorothee Scheuch (Kommentare: 0)
Neuer Erklärfilm
17/04/2024 Was ist das geringere Übel - entwässerte Moore, die Kohlendioxid (CO2) ausstoßen, oder Wiedervernässung, die Methan (CH4) freisetzt? Antworten gibt dieser neue und wunderschön animierte Erklärfilm.
Denn nasse Moore - intakte und wiedervernässte - setzen Methan frei, und auch bei der Wiedervernässung ehemals entwässerter Flächen entsteht das Treibhausgas. Methan wirkt sich viel stärker auf das Klima aus als Kohlendioxid, verbleibt aber nur vergleichsweise kurz in der Atmosphäre. Dennoch ist Wiedervernässung nicht zu vermeiden, um Methanemissionen zu verhindern,. Die Bewältigung der Klimakrise erfordert ein Verringern der atmosphärischen Konzentrationen aller drei für Moore relevanten Treibhausgase (CH4, CO2, Distickstoffoxid (N2O)). Die Wiedervernässung reduziert die langlebigen CO2-Emissionen aus Mooren effektiv und schnell auf Null und ist daher immer die richtige Wahl für den Klimaschutz.
Zudem ist es möglich, die Methanemissionen durch verschiedene Maßnahmen zu minimieren, z. B. durch die Entfernung von Biomasse vor der Wiedervernässung, das Vermeiden von Langzeitüberflutungen und die schrittweise Wiedervernässung.
Mehr Information auch in unserem Factsheet Die Rolle von Methan bei der Wiedervernässung von Mooren.
Von Bioreaktor, Jubiläum, drei Ms & mehr ...
von Dorothee Scheuch (Kommentare: 0)
Neue Ausgabe Newsletter
10/04/2024 Diese Themen passen nicht zusammen? Doch, denn in der neuen Ausgabe des Paludikultur-Newsletters ist jetzt zu lesen:
- was Torfmoose im Bioreaktor zu suchen haben,
- was das vorläufige Scheitern des Gesetzes zur Rettung der Natur am Europäischen Rat jetzt für Moor bedeutet,
- wie das 25 Jahre alte Konzept der Paludikultur gar nicht versumpft, sondern heute zu feiern ist, und
- wie Forscher eine Kombi mit miserablem Ruf - nämlich Moor, Mücken,und Malaria - im Peenetal unter die Lupe nehmen.
Wir wünschen nicht nur eine gute Lektüre, sondern nehmen gerne Feedback zum Newsletter entgegen, per E-Mail an communication@greifswaldmoor.de.
Gemeinsam für Europas Moore
von Dorothee Scheuch (Kommentare: 0)
GMC-Team am Start
26/03/2024 Eine Karte aller Moore und Feuchtgebiete in Europa soll im Rahmen des Mapathon der University of Galway, Irland, am 6. April geschaffen werden. Auch ein Team des Greifswald Moor Centrums wird seinen Teil dazu beitragen.
Das Event soll die öffentliche Aufmerksamkeit auf die Moore, aber auch auf die Möglichkeiten lenken, die Open Data bietet. Die Feuchtgebiete sollen unter folgenden Gesichtspunkten betrachtet werden: Biodiversität, Klimaschutz, Energie, Gemeinschaft & Kultur, Umweltqualität - Wasser, Boden & Luft, Landnutzung & Landwirtschaft, Forschung & angewandte Wissenschaften, Wirtschaft.
Und so funktioniert’s: Jedes Team wählt ein bestimmtes geografisches Gebiet aus, das es abbilden möchte, meist ein europäisches Land. Mit Hilfe von Open Data werden Moorgebiete und ihnen zuzuordnende Kategorien visualisiert.
Der Mapathon wird den ganzen Tag über live auf Zoom und YouTube übertragen, und ein technisches Support-Team steht für Fragen via Google Chat zur Verfügung. Eine vollständige Liste der entdeckten offenen Daten über Moorgebiete wird nach der Veranstaltung an alle Teilnehmer verteilt.
Interessierte sind aufgerufen, online oder vor Ort mitzumachen. Es wird vornehmlich mit QGIS gearbeitet. Hierzu gibt es eine Einführung sowie technische Unterstützung, falls benötigt.
Ein Mapathon ist eine koordinierte Mapping-Veranstaltung, zu der die Öffentlichkeit eingeladen ist, Kartenverbesserungen in ihrer Umgebung vorzunehmen, um die Abdeckung zu erhöhen. Das Wissen und die Arbeit vieler wird so zu einem großen Ganzen zusammengefügt, von dem alle profitieren.
Start des European Peatlands & Policies Open Data Mapathon 2024 ist am 6. April um 11 Uhr CET, und tolle Preise für die besten Teams gibt es obendrein: Den Sieger*innen winken 1200 Euro.








